Ask the coconut
| Ask coconut was designed as my project for the UX Designer course at Career Foundry.
| For me, this project was all about deepening my understanding of each element of the UX process.
| I was looking for a challenging user group so wind/water app gave me the perfect opportunity

LIST OF POSSIBLE PROBLEMS
- Our users lack time and lack other tools to customize their trips according to their lifestyle and preferences.
- Also, users lack precise knowledge like real-time weather information to understand the forecast.
- Users will like to complete their wind/water sessions with other activities they that they are interested in.
- Users feel unsafe in the water.
PROBLEM STATEMENT
Our users need a mobile app to plan their customize trips according to their preferences and the kind of water sports they are practicing in only one app because they want to save time and enjoy their time without depending to others.
We will know this to be true when users from different background feel independent and safe when using our app.
CHALLENGES
An App that gives the option to sign up for one or more sports layout, customizing their own profile according to their preferences. Through a waterproof device like the digital watch, users will be sharing their live location and have the option to make an alarm sign in case of emergency. The interface will be straightforward and easy to interpret.
DRAWBACKS
The bigger one was the time, as it was a product to be released to help in the core of the pandemic, we were right there.
ROLE
UX/UI Designer | I led the User-Centred process, information architect, branding and production. After meeting the first goal, It came the second big goal, translations into 7 languages that I led too with 19 people in the team.
TIMELINE / DEADLINE
FIRST GOAL: 2 Weeks for releasing the product. Target achieved!
SECOND GOAL: Still working on it. Releasing as many languages as possible. Nowadays we have published 4 languages, yet working in 3 more

TOOLS
- Adobe Photoshop
- Adobe Illustrator
- Adobe Indesign
- Adobe XD
- A/B Testing | Optimizely
- Mock Flow
- Diagram | IMindMap
COMMUNICATION TOOLS
- Slack
- Zoom
- Skype
- Google Docs
WITH WHO
Teamwork | Total of 54 people from all over the world for the whole product. 20 People for the translations team.
Curious about its features? Dive in!
Navegable prototypeA BRIEF OVERVIEW ABOUT THE PROCESS
PHASES

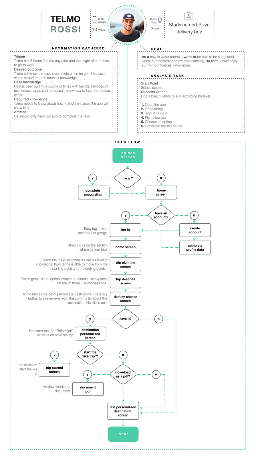
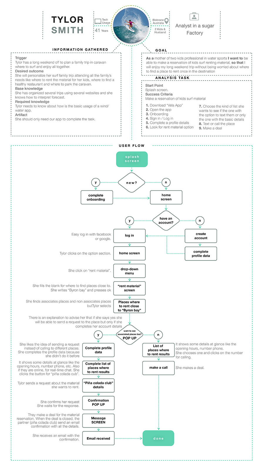
MENTAL MODEL AND USER JOURNEYS


USER FLOWS


SITE MAP

what I went through
INSIGHTS
What I learn from that
PERFORMING SURVEYS AND INTERVIEWS | Once checking the surveys result and interview extraction work, I wished I could change the way of performing the questions in order to get specific data. Two things I will improve: 1. Check before the questions with the team before launching them into a survey or interview. 2. If possible, will perform a second round of surveys and interviews with improved questions to meet the stated goals.
ITERATION | I spent excessive time in an iteration or improving things that were not significant at that time. That slowed down my deadlines. How to improve? 1. I will stick to what I have asked to perform and if there spare time exits I could spend some time on none significant staff. 2. I will use pomodoro technique to be aware also about the time I spend to not to “rest on my laurels”


